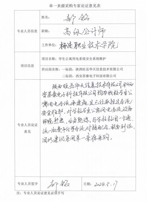
杨凌职业技术学院杨凌职业技术学院学生公寓用电维护项目,项目一标段:三校区公寓空调,北校区公寓;项目二标段:西校区公寓,南校区101-105.107公寓。根据项目立项相关资料及专家论证意见,拟采用单一来源采购方式,该项目一标段拟由陕西旺岳华天信息技术有限公司承担,项目二标段拟由西安苏秦电子科技有限公司承担。现将有关情况向潜在的供应商广泛征求意见。
一、项目信息:
采购人:杨凌职业技术学校
项目名称:杨凌职业技术学院学生公寓用电维护项目
项目一标段:三校区公寓空调,北校区公寓。预算金额:10.4328万元
项目二标段:西校区公寓,南校区101-105.107公寓。预算金额:6.6402万元
二、公示期限
2024年05月23日至2024年05月27日
潜在供应商对公示内容有异议的,请于2024年05月27日17:00前以书面形式(书面材料需加盖公章)向招投标处进行反映,逾期不予受理。
三、联系方式
联系人:毛老师
联系地址:杨凌示范区渭惠路24号
联系电话:029-87085980
四、附件(专家论证意见表)



招投标处
2024年5月23日